科学普及
当前位置:首页 > 科学传播    科学普及
电子辐照加速器
文章来源: 高能物理研究所
发布时间: 2022-12-28
字体: 【

  电子辐照加速器是用其产生的高能电子束或X射线对物品进行辐射加工的生产工具。电子或射线辐照对物质具有交联、裂解、聚合、接枝作用,从而产生物理、化学及生物学效应,达到应用加工的目的。这一技术已被广泛应用于工业生产中的材料改性、新材料制作、环境保护、加工生产、医疗卫生用品灭菌消毒和食品灭菌保鲜等。 

  辐照装置的基本组成 

  辐照装置一般包括以下五个系统: 

  • 辐射源及其附属系统
  • 产品的传输系统;
  • 人员的辐射防护系统;
  • 剂量实验系统;
  • 产品处理系统。
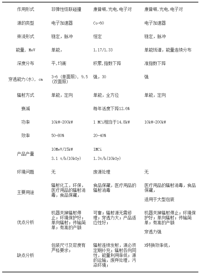
     辐射加工的辐射源? 

  辐射加工技术中常用的高能电磁辐射为γ射线和X射线,常用的粒子辐射为电子。辐射源产生辐射加工中所需要的电磁辐射和粒子辐射,用于辐射加工技术的辐射源主要有钴-60 γ辐射源和产生的电子束和X射线的电子加速器辐射源。 

   

  由此可见,这三种辐照源各有利弊互相补充。电子加速器同钴源相比具有以下优点和特点: 

  (1) 无环境污染:电子加速器产生的射线停机后立刻消失,不对环境带来任何污染,运行安全,因此容易通过批准;钴源则是不断释放放射性射线,经过一定时间就需要对源进行补充或处理,且处理价格昂贵,并会对环境带来严重的污染,公众不易接受。 

  (2)  辐射加工效率高:电子加速器作为辐射源,所产生的剂量率,要比钴源高出3 - 4个数量级,因而可缩短辐照时间,适合于大批量的辐照加工,可形成规模产业。例如对一箱产品杀菌消毒,耗时仅1分钟;而用钴源辐照可能要数个小时。 

 (3) 辐射方式多样:电子加速器产生的射线的能量可以调节,射线种类可根据需要选择为电子束或X射线;而钴源只能产生固定能量的γ射线,且能量约为10 MeV电子加速器产生射线能量的40%。 

 (4) 投资成本低:一台能量为10 MeV,束流功率为4kW的加速器的辐射能力等效于一台30万居里钴源的辐射能力,但其造价仅是钴源的80%,运行成本也仅是钴源的50%左右;钴源必须定期补充,源的运输和废弃处理也增加了运行成本。 

  鉴于电子加速器辐射源具有以上优势,因此虽然早期的辐射加工产业的辐射源主要是钴-60 γ辐射源,但目前随着电子加速器技术的日臻成熟,这种电子加速器辐射源有逐渐取代钴-60 γ辐射源的趋势。 

 

附件下载:

地址:北京市918信箱 邮编:100049 电话:86-10-88235008 Email:ihep@ihep.ac.cn
快盈v3备案序号:京ICP备05002790号-1 文保网安备案号:110402500050